【喜讯】冶建公司9项工法获评省部级工法
|
泉源:本站 |
编辑:治理员 | 日期:2024-12-11 |
字体:T T T
| 点击量:847
|
克日,广西修建业团结会和中国有色金属建设协会宣布了2024年获得区级工法通知和部级工法的公示文件,冶建公司共有9项工法获评为省部级工法。
部级工法文件截图
本次获评部级工法6项,划分为:
◆密闭钢仓内填坡施工工法
◆可拆卸式定位杆件装置精准牢靠套管施工工法
◆R角缺口反梁现浇一次成型施工工法
◆地下综合管廊箱型模数化模具施工工法
◆可调理式矩形柱模板锁具加固施工工法
◆预埋插筋定位施工工法
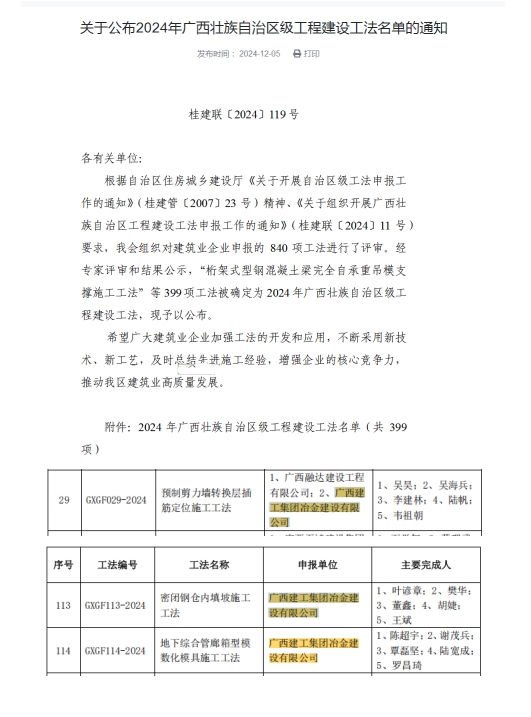
广西区级工工法文件截图
获评为广西区级工法3项,划分为:
◆ 预制剪力墙转换层插 筋定位施工工法
◆ 密闭钢仓内填坡施工工法
◆ 地下综合管廊箱型模数化模具施工工法
人才强企,科技兴企。一直以来,公司注重科技立异,起劲组织手艺职员开展手艺攻关,总结先进施工手艺,撰写工法、专利效果,并取得了丰富效果。下一步,公司将进一步落实集团公司关于科技赋能的要求,制订越发详细科技生长事情妄想,继续深挖冶建特色手艺、优势手艺,一连深入开展工法、专利等科技立异运动,让科技赋能项目生产,助力集团公司高质量生长。
(图文丨质量手艺部 梁露丹)