AGCLUB

微信
加入收藏
广西AGCLUB集团集中采购平台 广西AGCLUB统一门户
目今位置:首页 >> 新闻资讯 >> 公司动态

【喜讯】冶建公司4个项目荣获“柳州市2023年下半年清静文明标准化工地”

泉源:本站  |   编辑:治理员  |  日期:2023-11-21  |   字体:T T T   |  点击量:2538


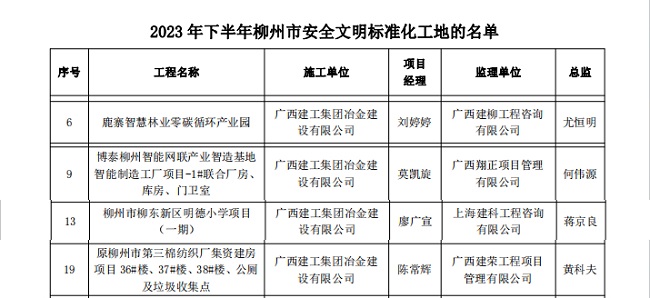
11月17日 ,柳州市工程建设质量清静治理协会宣布2023年下半年柳州市清静文明标准化工地名单 ,冶建公司4个项目获评2023年下半年柳州市清静文明标准化工地 ,占全市20个获奖项目的五分之一。

AG Club | The Originator of Live CasinoAG Club | The Originator of Live Casino 

文件截图

公司此次获奖的项目划分为:装备装置分公司鹿寨智慧林业零碳循环工业园;第四分公司博泰柳州智能网联工业智造基地智能制造工厂项目;桂华分公司柳州市柳东新区明德小学项目;第七分公司原柳州市第三棉纺织厂集资建房项目。

效果的取得是公司扎实推进清静生产标准化建设 ,认真贯彻落实集团公司“清静生产九项步伐”和标准化图集 ,起劲开展清静文明标准化工地建设所取得的效果。下一步 ,公司将再接再厉 ,坚持以清静第一 ,预防为主、综合治理为原则 ,增强施工现场清静生产和文明施工治理 ,提升施工现场治理科学化、规范化、标准化水平。

(图文/刘子杨)

上一篇:何勇到项目开展2023年第四序度清静生产质量综合大检查

下一篇:赖海标加入2023年柳州市企业社会责任报告宣布会

网站地图