AGCLUB

微信
加入收藏
广西AGCLUB集团集中采购平台 广西AGCLUB统一门户
目今位置:首页 >> 新闻资讯 >> 公司动态

【喜讯】冶建公司荣获40项省部级QC效果奖

泉源:本站  |   编辑:治理员  |  日期:2023-05-11  |   字体:T T T   |  点击量:2346


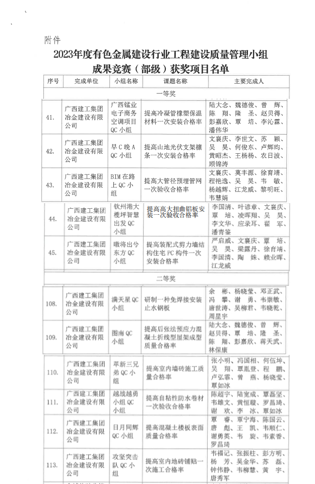
克日,中国有色金属建设协会和广西工程建设质量清静治理协会宣布了2023年质量治理小组运动效果评审效果,冶建公司共有40项效果获奖 。其中省部级一类效果10项,二类效果23项,三类效果7项 。

AG Club | The Originator of Live Casino 

AG Club | The Originator of Live Casino 

AG Club | The Originator of Live Casino 

AG Club | The Originator of Live Casino 

文件截图

下一步,冶建公司将以此次获奖为契机,一连抓好项目质量管控事情,推下手艺立异,将科技立异效果转化为生产力,助力项目质量治理水平提升,起劲打造更多精品工程,为集团公司高质量生长孝顺实力 。

(图文/质量手艺部  梁露丹

上一篇:公司召开增强“围墙内围墙外”治理和“以包代管”专项整治专题会

下一篇:提升“三力”争创佳绩丨蒙胜益到南宁片区调研指导

网站地图